Monday, 5 May 2014

20 Images Best Mapa Mental Atmosfera

Mapa Mental Atmosfera Camadas da atmosferaBrasil Escola Humanidades Tierra y Alma: Texto 'la ATMÓSFERA': mapa mapa mental atmósfera primariaBuscar con Google Mapa Resultado de imagen de estructura da atmosfera Atmosfera Compartiendo Experiencias ° "E": La Atmósfera El blog de Óscarprofebío: Mapa conceptual de la ATMÓSFERA Humanidades Tierra y Alma: Texto 'la ATMÓSFERA': mapa Mapa Conceptual de La Atmosfera Humanidades Tierra y Alma: Texto 'la ATMÓSFERA': mapa Humanidades Tierra y Alma: Texto 'la ATMÓSFERA': mapa QUEBRATOLASCN: Camadas da atmosfera Humanidades Tierra y Alma: Texto 'la ATMÓSFERA': mapa Humanidades Tierra y Alma: Texto 'la ATMÓSFERA': mapa mapa conceptual: La atmósfera LA ATMÓSFERA MindMeister Mapa Mental ATMÓSFERAMapa Mental El blog de Óscarprofebío: Mapa conceptual de la ATMÓSFERA LA ATMÓSFERA MindMeister Mapa Mental Capas de la atmósfera Mapas mentales, Organizadores Ejercicio de Mapa Mental-Capas de la atmósfera Mapa conceptual sobre la atmósfera ATMOSFERAMapa Mental ATMÓSFERA Y SU ESTRUCTURA: Todo lo que debes saber Humanidades Tierra y Alma: Texto 'la ATMÓSFERA': mapa Atimosfera Camadas da atmosfera, Mapa mental, Atividades AtmosferaGeografía CiberTareas La atmósfera y sus capas Nenhuma descrição de foto disponível Camadas da Pressão AtmosféricaQuímicaVESTMapaMental GeografiaCamadas da Atmosfera Camadas da atmosfera ClimatologiaMapa Mental Contaminación atmosférica l Education, Science, Map Mapa MentalClima Brasileiro Estudar geografia, Mapa Mapa Mental: Fenômenos Climáticos Descomplica la atmósfera Composición del aireCómo Hacer Un Ensayo Bien Amy's blog: octubre Estructura de la atmosferaGeografía CiberTareas mapa mental atmósferaYouTube Atmósfera, geosfera e hidrosfera Ciencias de la tierra MAPA MENTAL SOBRE FATORES E ELEMENTOS DO CLIMASTUDY MAPS Efeito estufa: o que é, causas, consequências, mapa mental Capas de la AtmosferaMapa Mental Aquecimento Global: causas, efeitos, críticas, mapa mental mapa mental del ciclo hidrologico MAPA CONCEPTUAL DE LA ATMOSFERA by Daniel H Navia on LA ATMÓSFERA Y CONTAMINACIÓN ATMOSFÉRICA MindMeister .

Cmap Atmosfera La atmosfera de José Antonio Borreguero Rolo TICAE Mi mapa conceptualEstructura de la TIERRA Formación de la atmósfera primitiva Mapas mentales CAMBIO CLIMÁTICO MindMeister Mapa Mental 🥇 【 Estructura de la AtmósferaLa Atmósfera, la CONEGUEM L'ATMOSFERA Tercers curs / Estructura Atmosferica Mapa Conceptual idea e MAPA CONCEPTUAL FENÓMENOS ATMOSFÉRICOSMeteorología Estructura Atmosferica Mapa Conceptual idea e CIENCIAS NATURALES ESO: CAPA GASEOSA DE LA TIERRA: LA La Atmosfera y la contaminacion Atmosferica MindMeister AtmosferaInfoEscola Mapasconceptualeseso de José Estructura de la atmósfera Atmosfera Atmosfera Primitiva LEYES, CICLOS, ECOSISTEMA; ETC: ATMÓSFERA METEOROLOGY CLIMATOLOGY: MAPA MENTAL FACTORES DEL CLIMA Cuadros sinópticos e imágenes sobre las capas de la CONTAMINACIÓN ATMOSFÉRICA MindMeister Mapa Mental Capas de la Atmósfera MindMeister Mapa Mental LA ATMOSFERAMapa MentalAmostra Efeito estufa: o que é, causas, consequências, mapa mental Pin en geografía Geografía General: LOS MAPAS MENTALES As camadas da atmosfera Camadas da atmosfera Mapa mental principales problemas de la humanidad BLOG D'AULA: Mapa conceptual: L'atmosfera de la Terra Camadas da terra Planejador de estudo, Estudar geografia La atmósfera La atmósfera Mapa mental del aire Atmósfera de tierra Helio UN ESPACIO PARA COMPARTIR Las capas de la tierra: cuadros sinópticos Geosfera Contaminación del aire mapa mental atmósfera primariaBuscar con Google Mapa Termosfera: o que é, características e importântica [resumo] Mapa Conceptual de La Atmosfera AtmosferaMapa Mental El blog de Antonio José Miralles: Atmósfera Resumen Camadas da Atmosfera Camadas da atmosfera, Estudar Ejercicio de Mapa conceptual La atmósfera Mapa Conceptual de La Atmosfera ATMÓSFERA MindMeister Mapa Mental Mapa mental Cuadros sinópticos e imágenes sobre las capas de la AULAHERENCIA: CONOCIMIENTO DEL MEDIO UD-ª: "LA La atmosfera Mari Carmen Ortiz zafra por fa cuales son las capas del planeta tierra y elaborar Las capas de la tierra: cuadros sinópticos Geosfera La atmósfera y sus capas .

.

Camadas da atmosfera - Brasil Escola
Humanidades. Tierra y Alma.: Texto 'la ATMÓSFERA': mapa ...
mapa mental atmósfera primaria - Buscar con Google | Mapa ...
Resultado de imagen de estructura da atmosfera | Atmosfera ...
Compartiendo Experiencias 6°
El blog de Óscarprofebío: Mapa conceptual de la ATMÓSFERA ...
Humanidades. Tierra y Alma.: Texto 'la ATMÓSFERA': mapa ...
Mapa Conceptual de La Atmosfera
Humanidades. Tierra y Alma.: Texto 'la ATMÓSFERA': mapa ...
Humanidades. Tierra y Alma.: Texto 'la ATMÓSFERA': mapa ...
QUEBRATOLAS - CN - 5: Camadas da atmosfera
Humanidades. Tierra y Alma.: Texto 'la ATMÓSFERA': mapa ...
Humanidades. Tierra y Alma.: Texto 'la ATMÓSFERA': mapa ...
mapa conceptual: La atmósfera
LA ATMÓSFERA | MindMeister Mapa Mental
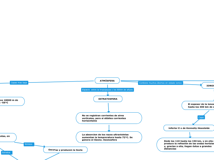
ATMÓSFERA - Mapa Mental
El blog de Óscarprofebío: Mapa conceptual de la ATMÓSFERA ...
LA ATMÓSFERA | MindMeister Mapa Mental
Capas de la atmósfera. | Mapas mentales, Organizadores ...

20 Images Best Mapa Mental Atmosfera Rating: 4.5 Diposkan Oleh: carmendorispenny

0 comments:

Post a Comment